2023.10.21 #019

キャブのセッテイング(その2)

なかなかFCRのセッテイングが進まないので、PWK28を試してみました
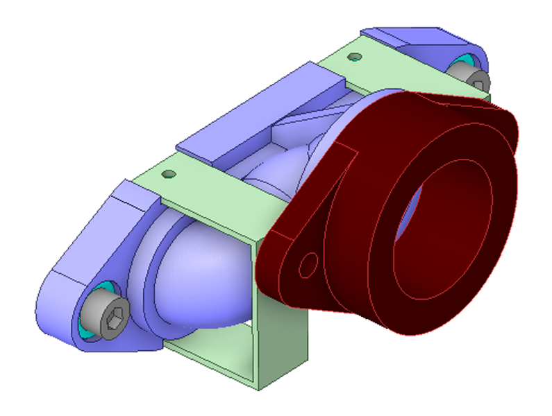
インシュレーターが、2本のボルト止めなので、インマニの大幅修正が必要です。
今回こわれたので、大改良します

 

これが、PWK28です


 

これを取り付けできるインマニを作製します


 

割れないように、ステンレスのブラケットを作り
インシュレーターは、ブラケットに2本のボルトで固定します


 

インマニのダイキャストに、4箇所ネジ穴を開けて、ブラケットを固定します


 

樹脂が透明ですが。。。 これは、材料の染料が保管中に、
沈殿してしまった為です


 

早速とりつけました
PWK28は、FCRよりかなりコンパクトなので、楽ですね

これで、約30Km テスト走行をしましたが、なんとか走れますね
FCRは、近所の郵便局500mが限界でしたね

 

またしても!!
エンジン始動時に、「ポン」と音がして、何か飛んでいきました
何と、マニホールドの破片でした
やはり。。。 樹脂ではダメかと


 

割れた原因を考えてみました
  締め付けによる歪
  樹脂の厚い部分の内部応力

 

結構絞めてましたね


 

無駄な部分を取り除き 角にRを付けました

 

内部応力を対策で、アニール処理を行いました
90度で、4時間 加熱しました


 

組み立てました
接着は、信越シリコーン
組み立てから、再度アニール処理を
2時間行いました
樹脂材料は、良く攪拌したので、
今度は、色が付きました

この状態で、600Kmの走行テスト後 分解確認しましたが 問題無しです